不在校园?VPN助你解锁西美数字资源

身在校园外的西安美院师生,如何便捷使用图书馆的丰富资源与服务?我们为您准备好了完整的校外访问与线上支持方案。

VPN登录说明

本方法适用对象:需要使用西安美院图书馆数字资源,但是人在校外、或没有校园网的读者

STEP

1

图书馆官网找到VPN入口

在浏览器地址栏输入网址:

https://library.xafa.edu.cn/index 

进入西安美术学院图书馆官网,点击左下角菜单条VPN校外访问”进入VPN登录页面。

STEP

2

登录VPN

账号:个人学号/工号

密码:初始密码为个人身份证号后六位

注:账号密码和学校一网通一致,若更新一网通密码,VPN密码随之更新。)

STEP

3

进入数字资源列表页面

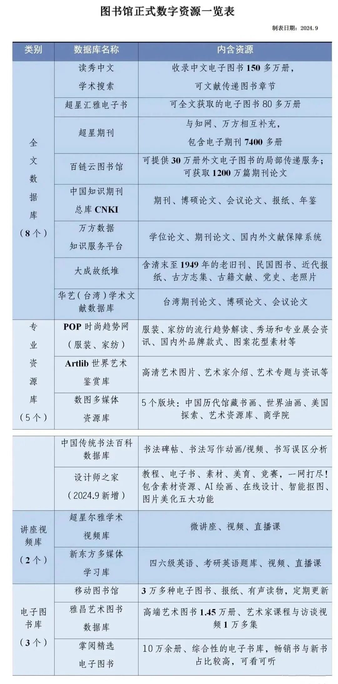
上表中列出的均是西安美院正式购买的数字资源,我校读者通过校园网或VPN均可免费登录、下载使用。

资源介绍

说明:

1.图书馆所有数字资源的登录入口均在图书馆官网VPN数字资源列表页

2.关注“西安美术学院图书馆”微信订阅号,发送数据库名称(如:知网、万方、大成故纸堆等)可以获取数据库详细介绍和使用说明。



主     审:成   哲

主     编:邢书磊

责任编辑:问帼倩

执行编辑:喻王文清

编     辑:廖梓林

来     源:图书馆